本页大纲
汽水音乐是抖音旗下的音乐流媒体服务。
但有些用户用一段时间后,会产生这些疑问:
- 不想继续用了,账号可以注销吗?
- 自动续费的会员怎么办?
- 上传的歌曲版权怎么处理?
- 注销后隐私是否删除?
如果你也想彻底告别汽水音乐,这篇文章会给你安全、准确、一步到位的指导。
咱们开门见山:注销有流程、有代价,需要谨慎。

注销汽水音乐前你必须知道的事(很关键)
注销可不是“卸载App”那么简单。
一旦成功注销:
| 操作效果 | 是否可恢复 |
|---|---|
| 账号永久删除 | ❌否 |
| 收藏歌单、下载歌曲消失 | ❌否 |
| 成为会员的权益 | ❌否(需先取消订阅) |
| 个性化数据与记录 | ❌否 |
| 上传的歌曲与作品 | ⚠ 若绑定作者身份需要额外处理 |
也就是说:
注销=清空一切回到原点
没有后悔药
如果你还上传过自己的作品,可参考:
👉 如何在汽水音乐上传自己创作的歌曲?流程解析2025
⚠️ 如果你是未成年人账号
操作注销前需确保相关权益,如家长陪同审核:
👉 汽水音乐如何开启未成年人模式?2025最新操作说明
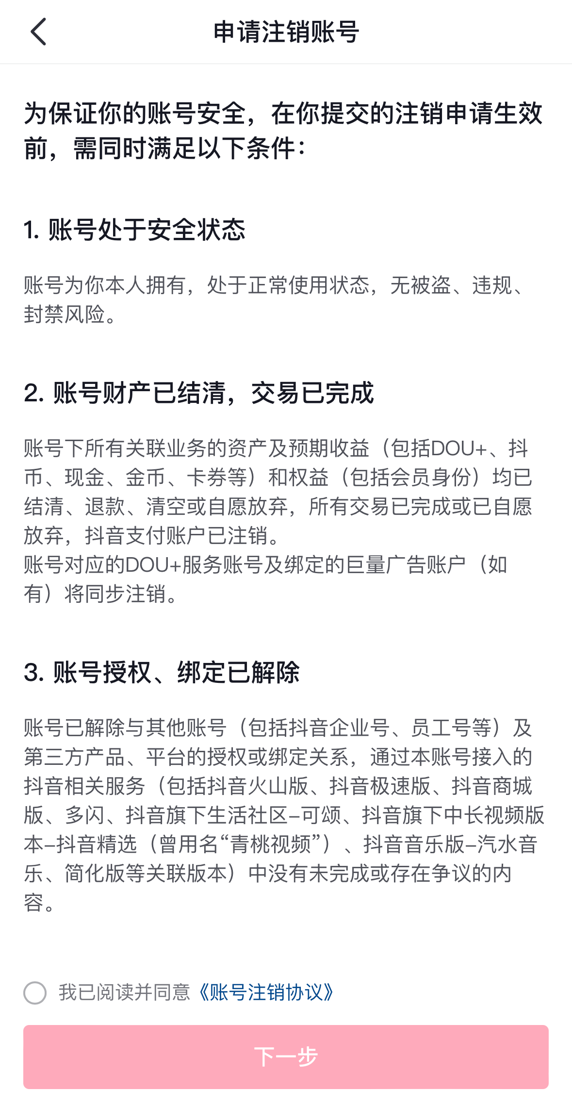
注销汽水音乐流程(苹果 / 安卓通用)
📌操作入口:
进入汽水音乐 App → 我的 → 右上角设置 → 账号与安全 → 注销账号

官方要求满足以下条件:
✅无未结清订单
✅无自动续费订阅
✅无版权争议内容
✅无举报或违规记录
✅解绑抖音、手机等第三方授权
接着进入注销申请审核期
一般为7~15天不等,如期间登录或撤回则自动取消注销。
停掉自动续费:特别提醒(超多人踩坑)
📌苹果体系(App Store订阅用户)
关闭方式:
进入 iPhone
设置 → Apple ID → 订阅 → 找到“汽水音乐” → 取消订阅
官方说明:
苹果官方订阅管理
📌安卓体系
路径按设备+渠道不同,常见入口👇
Google Play 订阅管理:
谷歌官方说明
若是微信/支付宝购买→在支付管理中关闭自动扣款:
支付宝 → 支付设置 → 扣款服务
微信 → 服务 → 钱包 → 自动扣费
取消自动续费后再回到注销流程。
关于你上传的音乐版权(有作品的特别注意)
如果你曾上传原创歌曲
⚠️注销后作品可能会:
| 状态 | 说明 |
|---|---|
| 被平台下架 | 若账号信息同步被移除 |
| 保留但作者信息消失 | 遗留争议,需请客服协助处理 |
| 需转让版权 | 若涉及商用或合作 |
建议在注销前:
✔ 下载内容副本
✔ 联系平台客服确认作品后续处理
✔ 获取版权证明
汽水音乐客服中心:
字节跳动/抖音旗下官方支持
无法注销or提示不符合条件?原因排查表
| 提示问题 | 解决方案 |
|---|---|
| 存在自动续费服务 | 参考上一章取消订阅 |
| 存在进行中的订单 | 等待订单完成或取消订单 |
| 账号存在争议 | 申诉、删除违规内容 |
| 与抖音账号强绑定 | 在账号与安全中解除授权 |
| 近期违规记录 | 等7~30天观察期结束 |
如果系统错误无法判断,可走:
👉 客服反馈入口:
App内 我的 → 帮助与反馈 → 在线客服
注不注销?一张表帮你判断(真心建议收藏)
| 你当前情况 | 是否建议注销? |
|---|---|
| 准备换平台且不再回归 | ✅可以注销 |
| 上传过原创作品 | ⚠️先处理版权再决定 |
| 有大量收藏歌单与记录 | ❌谨慎 |
| 担心隐私泄露 | ✅但建议先清空数据 |
| 临时不想用 | 🚫不建议注销,直接卸载 |
随便卸载软件≠身份与数据消失
互联网从不健忘,选择要慎重。
注销后还能恢复吗?
结论:
绝大多数情况无法恢复
若为误操作
⏳只要在“审核期”登录账号即可撤回注销
一旦审核通过:
所有数据将进入不可逆删除流程
你会失去一切
这不是告别,是切断所有连接。
隐私安全建议(注销不是结束)
建议在注销前手动处理:
- 清空搜索记录、播放记录
- 删除上传内容与私密资料
- 关闭第三方授权
- 删除所有关联联系方式
总结|注销不是逃离,而是重新选择
整个流程回顾 👇
| 步骤 | 操作重点 |
|---|---|
| Step1 | 决定前检查数据与权限 |
| Step2 | 关闭自动续费 |
| Step3 | 在App内提交注销申请 |
| Step4 | 等待审核,期间不可登录 |
| Step5 | 审核通过后数据永久删除 |
一句话:
注销汽水音乐账号=自由,但需要成本
别冲动,不留遗憾。